- vc.ru
- 7 декабря 2021
Как оценить рентабельность проекта в агентстве — вплоть до каждой задачи
Мы сделали автоматический отчет, который показывает, насколько эффективно сотрудники тратят рабочее время и что именно влияет на маржинальность проектов и прибыль бизнеса.
Рассказывают Ольга Чемм, операционный директор WIM.Agency, и Иван Шлаев, бизнес-аналитик WIM.Agency.
Зачем нам потребовался онлайн-отчет. Проблема и бизнес-задача
Один из главных показателей успешного бизнеса — рентабельность. Компании смотрят на выручку, расходы, ROI, юнит-экономику, поддерживают хорошую маржинальность… Организации важно понимать, на что она тратит деньги, на чем зарабатывает и как можно оптимизировать расходы, чтобы бизнес приносил больше прибыли. Эти вопросы актуальны для любой компании, в том числе и для нашего digital-агентства омниканального маркетинга WIM.Agency.

В 2019 году, когда агентство начало активно расти, мы задумались о создании программы, автоматического отчета, который бы помогал в анализе рентабельности проекта: максимально прозрачно и понятно показывал расходы и доходы по каждому проекту (клиенту) — в разрезе стоимости рабочего часа специалиста и с учетом всех косвенных затрат. Тем самым мы могли бы рассчитать прибыль бизнеса.
У будущего отчета появлялась и второстепенная функция — с его помощью можно было бы провести оценку трудоемкости задач. Это позволило бы упростить процесс оценивания новых задач и проектов, а также давало основу для понимания эффективности каждого сотрудника. Сколько времени менеджер тратит на конкретную задачу (= сколько денег мы тратим на эту задачу), сколько времени дизайнер рисует макет для определенного клиента (= сколько стоит нам этот макет).
Как мы считали рентабельность раньше
Отчеты делались, но вручную и всегда по-разному, прозрачности не было. Мы выводили общую маржинальность агентства — создавали сводную таблицу и банально смотрели, что столько потратили, а столько заработали.
Рентабельность по проектам рассчитывали очень приблизительно: например, вот здесь выставили счет на 100 часов, а потратили 150 часов, значит, что-то пошло не так, отработали в минус. Получается, видели только общую картину, но не могли декомпозировать ее до проектов, сотрудников, задач.

Кроме того, когда расчет рентабельности проекта производится вручную, то не учитываются косвенные расходы, а ведь эти расходы всегда есть. А взять все косвенные расходы и поделить поровну между всеми проектами — тоже не совсем правильно.
Например, отдельно проект показывал рентабельность 30%, но в общем весе всех проектов и в общей массе выручки он приносил только 10%. А когда на него накладывались косвенные расходы, то он становился вовсе не рентабельным.
Поэтому и нужен был другой отчет, который бы автоматически распределял косвенные расходы, но не рандомно или поровну, а по определенной логике и весу.

Дарим гайд по AI-автоматизации
Подпишитесь, чтобы получить его. Будем присылать только полезные материалы про digital один раз в месяц
При масштабировании отчет стал еще нужнее
Сейчас в портфолио WIM.Agency более 80 клиентов, а в команде более 100 сотрудников. За год агентство выросло почти в 2 раза, и стало понятно, что без четких измерений развивать компанию становится намного сложнее. Нужно было составить бизнес-отчет — для оценки текущей ситуации, для принятия управленческих решений, для оптимизации.

Забегая вперед: теперь у нас есть такой отчет, реализованный на платформе Power BI. У руководителей появились возможности для обдуманных маневров: мы понимаем, куда можем вложиться, как целесообразно распределять время команды и более дорогих сотрудников. Этот отчет можно посмотреть по ссылке (цифры изменены, названия проектов скрыты).
Отчет помогает при образовании цен в тендерах, при формировании коммерческих предложений. Мы знаем внутренние затраты по проектам и задаем планку, ниже какого уровня по деньгам опускаться точно не стоит.
Рассказываем по порядку, как мы создавали такой отчет.
С чего начинали. Поиск решений и подходов к расчетам
Чтобы провести расчет маржинальности проекта, для начала нужно настроить понятную систему учета и фиксировать все: время работы, стоимость часа каждого сотрудника, все доходы, все расходы — в том числе те, что не связаны с клиентами и сотрудниками напрямую (аренда офиса, канцелярия, налоги, внутренние проекты). И затем соединить их воедино технически, так чтобы избежать ручных расчетов, то есть чтобы все данные подтягивались и взаимодействовали автоматически.

Первый шаг на пути к отчету — внедрение Toggl в апреле 2020 года для учета рабочего времени сотрудников. Появилось единое требование ко всем сотрудникам агентства: обязательно отмечать в трекере затраченное время по каждой задаче.
Задачи в Toggl привязаны к определенному проекту, также там фиксируется исполнитель и тип работ (дизайн, аналитика, аккаунтинг и так далее).
Таким образом, все затраты по времени были в Toggl, а деньги — в финансовых таблицах. Со стороны все выглядит довольно просто — сотрудники трекают время, отчет тянет выгрузку из Toggl в табличном режиме, соотносит ее с выгрузкой по расходам и доходам агентства. На деле эта конструкция напоминает ходячий замок Хаула, где каждый символ или деталь играют очень важную роль.
Технические особенности и сложности
Настройка Toggl
Чтобы отчет мог сопоставлять данные из разных источников, эти данные должны вноситься в систему в определенном формате.
Прежде всего, пришлось навести порядок в Toggl — прописать правила заведения проектов, привести к единообразию названия задач, имена сотрудников.
Мы написали инструкцию, которую даем на изучение ребятам в первые рабочие дни. От того, насколько ответственно человек подходит к этой задаче, напрямую зависят данные на выходе в отчете. Конечно, если мы видим какие-то аномалии, то адресно обращаемся к сотрудникам с просьбой корректно занести время, но в целом процесс прижился, и все специалисты понимают, зачем это и почему.
Настройка таблиц с расходами и доходами
Далее нужно было с минимальными изменениями интегрировать таблицы финансистов в общую модель данных. У финансовой службы WIM.Agency были свои рабочие таблицы, и мы не могли кардинально преобразовывать их — хотелось, чтобы для сотрудников этого отдела все осталось привычным и понятным.
Для корректной связи между бухгалтерскими таблицами и таблицами с данными из Toggl были созданы дополнительные справочники — таблицы соответствия контрагентов и проектов, а также сотрудников компании, по-разному записанных в финансовых гугл-таблицах и Toggl. Например, там написано Шлаев ИП, а в Toggl — Иван Шлаев. Это нужно было привести к единообразию.
Также в справочнике сотрудников была добавлена дополнительная информация по типу сотрудничества (штат/фриланс) и почасовые ставки фрилансеров. Принцип расчета стоимости часа штатного сотрудника и фрилансера различается, для этого мы также прописывали соответствующие правила обработки данных.
Формирование общей таблицы данных
Итак, у нас был Toggl — основной источник данных о затраченных часах на работы по проектам. Когда решили подключить бухгалтерские таблицы расходов и доходов, в которых содержалась информация о выставленных счетах контрагентам, фиксированные месячные зарплаты штатных сотрудников, расходы на конкретных клиентов, множество других косвенных расходов, — сразу возникло много новых вопросов.
Главный из них: как распределять непрямые расходы и доходы по проектам? Методом проб и ошибок решением этой проблемы стала новая сводная таблица, которая подтягивала данные с разных сторон и на основе которой затем строились дашборды.

Были введены три коэффициента, которые помогли логично разделять косвенные и любые другие расходы. Как они строятся — посмотрим чуть позже.
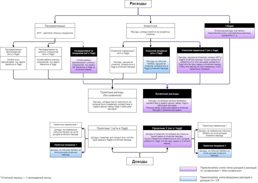
О типах расходов и доходов
Теперь поговорим о типах расходов и доходов, которые нужно по определенной логике распределять по проектам, чтобы адекватно считать рентабельность.
Расходы бывают прямые и косвенные, а также клиентские, распределяемые и общие.
Прямые расходы — расходы, которые имеют непосредственное отношение к проекту.
Косвенные — все, что связано с жизнеобеспечением офиса, компании, команды.
Доходы отслеживаем по факту выставленных счетов.
Также есть вендорские доходы — это доходы от компаний, которые проводят через агентство оплату за разные сервисы (за небольшую комиссию). Это могут быть услуги связи, рассылки смс, оплата лицензий и т. д. Мы выносим их отдельно, чтобы доход по ним не принимал участие в подсчете общей рентабельности и не искажал статистику маржинальности по услугам.
Подробное описание типов расходов и доходов смотрите на этой схеме:
Обратите внимание на цвета блоков. Фиолетовый и синий обозначают доходы и расходы, которые можно «включать» или «выключать» при формировании аналитического отчета по проектам. Посмотрев отчет по ссылке, вы сможете понять, о чем речь.
Как строится итоговая таблица, которая преобразуется в отчет
Смотрим, как формируется главная таблица данных, которая и лежит в основе финансового отчета проекта.
Из Toggl подтягиваются все задачи, типы работ и затраченное на них время:
Расходы тянутся из бухгалтерской таблицы расходов:
Доходы тянутся из бухгалтерской таблицы доходов:
Также была создана сводная таблица нужных нам показателей для корректного распределения разных типов доходов и расходов.
Пример такой исходной таблицы:
Продолжительность работ записана в часах в децимальных единицах для возможности проведения расчетов. Далее были созданы три коэффициента.
Вовлеченность сотрудника на проекте — коэффициент, показывающий, сколько процентов времени работал конкретный сотрудник на конкретном проекте в конкретном месяце относительно времени работы этого сотрудника на всех проектах в этом месяце. Сумма продолжительности всех работ конкретного сотрудника на всех проектах в конкретном месяце = 100%.
Зачем нужен коэффициент: используется для деления расходов типа «распределяемый» (зарплаты и бонусы штатных сотрудников и фрилансеров, которые были вовлечены в проекты в текущем месяце).
Доля работы сотрудника в общей работе команды за месяц — коэффициент, показывающий, сколько процентов времени работал конкретный сотрудник на конкретном проекте в конкретном месяце относительно общего времени работы всех сотрудников на всех проектах в конкретном месяце. Сумма продолжительности всех работ всех сотрудников в конкретном месяце = 100%.
Зачем нужен коэффициент: используется для распределения всех косвенных расходов и доходов. Сюда относятся все фиолетовые блоки из схемы с типами расходов и доходов (см. выше).
Доля работы сотрудника в рамках общей продолжительности работы по определенному проекту — коэффициент, показывающий, сколько процентов времени работал конкретный сотрудник на конкретном проекте в конкретном месяце относительно общего времени работы всех сотрудников на конкретном проекте в конкретном месяце. Сумма продолжительности всех работ всех сотрудников на каждом из проектов за месяц = 100%.
Зачем нужен коэффициент: используется для распределения проектных доходов — каждый из типов доходов (нормальные и вендорские) по каждому из проектов умножается на этот коэффициент.
Пример итоговой таблицы с указанными коэффициентами:
Эти данные помогли в управлении расходами проекта. Теперь клиентские расходы (нормальные и вендорские) распределяются равномерно по каждому из сотрудников, работавших на соответствующем проекте в отчетном месяце. Например, если в Проекте 1 в текущем месяце работали четыре сотрудника, то клиентские расходы в сумме 20 тысяч рублей распределятся по 5 тысяч на каждого из сотрудников.
Итоговая модель данных
В конечном итоге модель данных стала выглядеть так:
Каждый месяц добавляются новые проекты, новые сотрудники, их нужно добавлять в справочники и смотреть, чтобы все хорошо подтянулось, чтобы цифры сошлись.
Как выглядит отчет. Возможности, показатели, кнопки
В процессе работы дашборд в Power BI менялся, мы экспериментировали и искали самый удобный и наглядный формат отчета. Убирали и добавляли блоки, разделы, кнопки, возможные настройки.
Текущий вариант основного листа отчета
Давайте разберем отчет подробнее
В верхней строке — основные показатели, ниже — разбивка этих показателей по месяцам.
Справа и снизу — диаграммы по прибыли и расходам, распределенные по проектам или сотрудникам.
Слева — фильтры:
Выбор периода — по месяцам.
Сотрудники — можно выбрать конкретного человека.
Проекты — фильтр по клиентам.
Типы доходов и расходов — можно включить в проекты все косвенные расходы, а можно выключить и посмотреть на общую картину без них.
Вендоры — кнопки, чтобы либо учитывать, либо не учитывать вендорские доходы.

Сейчас самое время вернуться к схеме с типами расходов и доходов, чтобы лучше понять логику отчета. То есть у руководства агентства есть возможность смотреть на финансовые показатели под разным углом.
В левом нижнем углу есть еще три кнопки — это формат отображения диаграмм. По умолчанию стоит табличный вид (как на скриншоте выше). Но также доступен формат сводной диаграммы — она позволяет наглядно оценить, как растет или падает, например, маржинальность.
Кроме того, есть формат пузырьковой диаграммы — в ней отображаются топ-15 проектов агентства по прибыли. Размер круга обозначает маржинальность, а его положение зависит от доходов и прибыли.
Как видите, один из проектов «улетел» далеко наверх и входит в число самых маржинальных.
Так, можно посмотреть общие показатели по всем проектам агентства и понять, что идет по правильному пути, а где есть сложности.
Пример использования отчета
Посмотрим классический сценарий анализа. Закончился очередной месяц — анализируем основные показатели за этот месяц. Допустим, общая выручка выросла, но упала общая маржинальность агентства.
Для начала проверим, как меняется маржинальность с косвенными расходами и без.
Без учета косвенных (только проектные) расходов маржинальность осталась на прежнем уровне относительно предыдущего месяца, но с учетом косвенных — видим значительное изменение маржинальности (например, упала на 5 процентных пунктов), значит, в первую очередь следует проанализировать общие расходы за месяц.
Для этого есть свой лист отчета, где все такие расходы разбиты по категориям. Например: IT, Office Expenses, Advertising, Bank Fees и др. Там видна динамика по каждой из категорий.
Если же существенно изменилась общая проектная маржинальность (без учета косвенных и вендорских показателей), то начинаем анализировать цифры в разрезе проектов. Возможно, мы потратили слишком много ресурсов на внутренние проекты — они еще не принесли эффект (например, таким был запуск онлайн-курса WIM.Academy), но окупятся в будущем. Здесь нужно взвесить все за и против, опираясь на цифры и цели руководителей. Далее принять решение об организации рабочего времени сотрудников — уменьшить или увеличить вовлеченность в подобные проекты.
Далее изучаем проектные показатели без учета внутренних проектов и делаем детальный анализ по группам проектов, для которых выделены отдельные команды, и так же по каждому из проектов.

При наличии отрицательной динамики — идем к руководителям этих команд и выясняем детали, которые помогут в управлении эффективностью сотрудников.
Как вариант — дополнительно посмотреть на задачи в разрезе фрилансеры / штатные сотрудники. Бывает, что интересные инсайты находятся в разбивке по ролям (менеджеры / дизайнеры / верстка / разработка и т. д.). Например, понимаем, что больше всего времени ушло на верстку. Скорее всего, были какие-то трудности. Дальше на основании этих аномалий лучше всего идти к команде и вместе решать, как менять процессы и улучшать ситуацию.
Итоги и выводы
Отчет позволяет анализировать множество различных показателей и диаграмм — а дальше все зависит от творчества руководителя. Он сам ищет инсайты и делает выводы.
С помощью отчета агентство может:
вовремя увидеть, какие проекты выстреливают, а какие проседают;
принимать решение о переформатировании команды и оптимизации процессов;
просчитывать стоимость работ по тому или иному направлению, чтобы не брать заведомо нерентабельные проекты;
провести оценку эффективности работы сотрудников — как штатных, так и фрилансеров;
делать более четкое и адекватное бизнес-планирование прибыли на будущие кварталы.
Вряд ли стоит принимать финальные управленческие решения, опираясь только на этот отчет. Важно разговаривать с командой, чтобы понять причины успеха или неудачи. Но такой инструмент дает основу, от которой нужно отталкиваться, а затем выстраивать планы, на что стоит обратить внимание в первую очередь.
Планы по дальнейшему апгрейду отчета
Первое, что бросается в глаза опытным пользователям подобных дашбордов для бизнеса, — это отсутствие сравнения показателей с плановыми. Глядя на сухие цифры, не особо понятно, «хорошие» они или «плохие». И даже при положительной динамике показателей от месяца к месяцу возможно, что динамика этих показателей относительно плановых — отрицательная. Именно этот момент сейчас в проработке.
Такой планфактный анализ будет наглядно показывать, насколько мы близки к достижению целей, а руководство сможет видеть финансовую ситуацию в компании еще более целостно.