- Rusbase
- 12 января 2021
Повысить лояльность и увеличить продажи: создаём CRM-стратегию, которая будет работать
Юлия Петричук, Senior client success manager WIM.Agency, и Виктория Ионова, менеджер партнерских программ лояльности группы компаний «ЭркаФарм», рассказывают о том, как создать CRM-стратегию на примере аптечной сети.
После пандемии бренды, которые раньше строили маркетинг вне диджитал-инструментов, начали внедрять новые подходы, чтобы привлечь аудиторию в онлайн-пространстве.
Группа компаний «ЭркаФарм» решила начать с создания CRM-стратегии. CRM-стратегия (Customer Relationship Management Strategy) — план управления коммуникациями с клиентами через direct-каналы (email, sms, push, колл-центр), цель которого — формирование и управление лояльностью клиентов, улучшение Customer Experience и конверсия лидов в покупателей.
Этап 1. Собираем всю информацию, которая накоплена в компании
Любая стратегия начинается со сбора данных: что компания знает о своих клиентах, какие каналы используются, в каком формате хранится информация, как бренд взаимодействует с покупателями. Собираем все, что доступно и не очень. Чем больше данных будет на входе, тем более сильная стратегия получится на выходе.
Обычно агентство запрашивает у клиента:
доступы к сервису, с которого отправляется email-рассылка (если она есть);
данные о покупках, выгрузки из СRМ;
доступы к Google Analytics;
доступы к CMS-сайта;
данные покупателей (email, город, телефон, пол, возраст, список покупок).
Желательно провести опрос среди сотрудников: поговорить с менеджерами, которые работают с клиентами и с базой. Спросить, что они делают сейчас, какие цели и задачи перед собой ставят, есть ли особенности позиционирования бренда.
Этап 2. Пройти путь клиента от начала до конца несколько раз
Самый простой способ увидеть потенциальные точки роста для компании — стать ее клиентом. В данном случае — стать покупателем аптеки, посетить офлайн-точки, попробовать сделать онлайн-заказ.
Попробуем пройти Customer Journey от начала до конца. На этом этапе становится ясно, как пользователь попадает на сайт компании, удобно ли им пользоваться, какие есть сложности, зависания, удобно ли совершать покупку, все ли очевидно при оформлении и оплате заказа.
Определяем точки сбора контактов, фиксируем все каналы коммуникации:
В идеале нужно пройти путь клиента несколько раз, проверить разные точки входа, задать вопросы в службу поддержки. Если разработана программа лояльности — вступить в нее. На этом этапе появится много инсайтов — что бизнес уже делает хорошо, а где коммуникации требуют улучшения.
Этап 3. Оценить текущие коммуникации с клиентами
Изучаем, как компания общается с клиентами онлайн — какие каналы включены в коммуникацию, какая информация запрашивается или отправляется. Напомним основные типы direct-каналов в CRM-маркетинге:
Ключевая задача на этом шаге: представить картину, как происходит коммуникация с клиентами.
Этап 4. Сделать анализ полученных данных
Далее делаем глубокий анализ всей доступной информации и оценку лояльности: как клиенты реагируют на коммуникацию, заинтересованы ли они в том, что транслирует бренд, насколько письма, sms и пуши (если они есть) мотивируют клиентов на покупки.
Команда агентства проанализировала коммуникации сети аптек «Озерки». Итог анализа: более половины подписчиков вообще не открывают email-рассылки от бренда.
Показатели открытий и кликов снижаются от года к году. Бренд отправлял однотипную информацию — об акциях и бонусных баллах подписчика. Скорее всего, люди устали от акций, и чтобы вовлечь их в коммуникацию, необходимо включать новые форматы рассылок, например, контентные.
Вывод: 25,2% базы попадает под условия проведения реактивационных мероприятий. Большая вероятность того, что отклик с этой части базы будет минимальным (на уровне 1-5%). Оставшуюся неактивную и некорректную базу лучше переводить в стоп-лист и в дальнейшем чистить аккаунт от этих подписчиков.

Дарим гайд по AI-автоматизации
Подпишитесь, чтобы получить его. Будем присылать только полезные материалы про digital один раз в месяц
Этап 5. Провести RFM-анализ
Далее делаем RFM-анализ базы клиентов, другими словами, сегментацию по параметрам:
Recency — давность (как давно покупали);
Frequency — частота (как часто покупали);
Monetary — деньги (общая сумма покупок).
Цель RFM-анализа — выявить лояльных клиентов, которые приносят компании деньги (или могут приносить деньги), и придумать такую коммуникацию, которая простимулирует этих клиентов покупать еще чаще и в больших количествах.
Для аптеки мы проанализировали 8 млн строк данных, чтобы поделить всех покупателей на сегменты.
В итоге вся база была разделена на категории:
активные — покупали совсем недавно (в период до 180 дней назад) и совершили более двух заказов;
новички — сделали один заказ после января 2020 года;
потерянные — разовые покупки до сентября 2019 года;
уходящие — от двух до 24 покупок до сентября 2019 года;
спящие — покупали с сентября 2019 года по январь 2020 года, а затем перестали покупать.
Получилось такое процентное соотношение по сегментам:
Так, 63% базы покупателей составляют покупатели, совершившие покупки в период от 1 до 180 дней. Потерянные, уходящие и спящие клиенты составляют 34% всей базы. Мы попробуем реактивировать их и мотивировать на новые покупки.
Новичков нужно привлекать и превращать в активных покупателей, а активных удерживать на прежнем уровне и повышать их средний чек.
Этап 6. Изучить конкурентов
Вместе с анализом коммуникаций компании обязательно нужно изучить конкурентов: какие каналы используют похожие бренды, какие форматы применяют, какие акции предлагают, как еще вовлекают пользователей.
Удобнее всего создать таблицу, где будут расписаны все плюсы / минусы конкурентов. Это огромное поле для инсайтов. С этого момента приступаем к разработке CRM-стратегии на основе аудита, проведенного на предыдущих шести этапах.
Этап 7. Придумать, как привлекать новых подписчиков и мотивировать их на покупку
Сначала разберем подходы, как привлекать новых пользователей на сайт и убедить их совершить покупку. Цель — совершение первой покупки.
Что делаем:
внедряем DOI и Welcome-цепочки для подписчиков;
рассказываем о программе лояльности;
стимулируем сделать интернет-заказ на сайте через web-push.
Когда человек заходит на сайт, то появляется pop-up о преимуществах регистрации. После регистрации отправляем письмо DOI — подтверждение подписки. После подтверждения адреса включается Welcome-серия писем.
Welcome-серия состоит из четырех писем:
Благодарность за подписку.
Письмо с актуальными акциями и полезными советами.
Презентация мобильного приложения.
Промокод на первую покупку (+ напоминание).
Интервал отправки писем — два дня. При отсутствии реакции на письма отправляем дополнительно пуш с напоминанием.
Если в течение одного дня потенциальный клиент, пришедший с сайта, не совершает заказ и далее не посещает сайт, то передаем email в рекламные кабинеты для запуска рекламных кампаний (ретаргетинг) на срок до 14 дней.
Как еще стимулируем совершить первый заказ
На 14-й день высылаем активационную цепочку писем для клиента. В нее входит опрос об интересующих категориях: что покупает в аптеках, что готов рассматривать к покупке в аптеке. Если подписчик заполнил анкету, то в дальнейшем он будет получать персональные рассылки по его интересам.
Если нет реакции на опрос — отправляем его повторно через один день с другой темой. Если письмо с опросом открыто, но нет заполненной анкеты — отправляем промо-рассылки и специальное предложение (промокод / баллы со сроком сгорания).
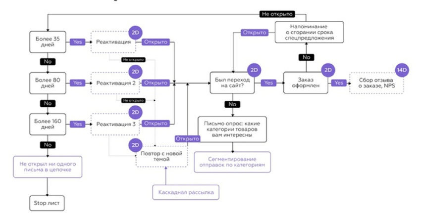
При отсутствии заказов в течение 160 дней переводим подписчиков в сегмент «Уходящие», включаем последнюю реактивационную цепочку.
Этап 8. Решить, как работать со спящими и уходящими клиентами
Что включают цепочки реактивации:
a/b-тесты темы и прехедера;
интеграцию вспомогательных каналов — включаем баннерную или контекстную рекламу в соцсетях по этим подписчикам, напоминая о себе;
вставку в письмо рекомендаций на основе прошлых покупок.
Если в течение года уснувший подписчик так и не перешел на сайт, лучше исключить его из списков рассылок и почистить базу.
Этап 9. Найти мотивацию для покупок среди активных и новичков
Активные покупатели — сегмент клиентов, который приносит больше всего прибыли бизнесу. Они готовы коммуницировать с брендом. Цель по активным — повышение лояльности клиентов, мотивировать их на дальнейшие регулярные покупки.
Отправляем:
специальные предложения;
персонализированные подборки товаров;
просьбы поделиться обратной связью.
Цель по новичкам — понравиться, простимулировать стать активными, совершить следующие покупки. Возможно, новички еще не совсем разобрались с сервисом покупки и условиями системы лояльности клиентов.
Отправляем:
разбор плюсов программы лояльности;
промокоды на покупку в избранных категориях.
Этап 10. Продумать триггерные сценарии для всех подписчиков
Эти рассылки будут отправляться всем подписчикам:
Брошенная корзина — если пользователь добавил товар в корзину, но не завершил заказ.
Брошенный просмотр товаров — смотрел товары, но не собрал корзину и не сделал заказ.
Брошенный поиск товара — начал искать товары, но ничего не выбрал.
Товаров в «Избранном» стало три или более — напоминание об «Избранном».
Специальные триггерные сценарии:
поздравление с днем рождения;
поздравление с X покупкой;
NPS-опрос после успешного заказа;
письма-напоминания о том что лекарства заканчиваются (многие лекарства рассчитаны на прием курсами).
Этап 11. Описать тактики для пополнения базы новыми подписчиками
Важно оптимизировать способы сбора контактов, чтобы эффективно расширять базу:
на сайте: улучшить форму подписки на рассылку и регистрации в программе лояльности, добавить pop-up;
офлайн-точки: собирать контакты при регистрации в программе лояльности;
соцсети, мессенджеры, приложение: собирать контакты там, где удобнее пользователю.
Этап 12. Построить карту коммуникаций
Все коммуникации с клиентами из разных сегментов складываются в единую карту коммуникаций. Цепочки, структура, очередность, логика — все это отображается в карте.
Этап 13. Прописать рекомендации по улучшению коммуникаций
Общий вектор стратегии: увеличивать долю автоматизированных триггерных рассылок до 70-80% (они зависят от поведения пользователей на сайте и его предпочтений). Углублять персонализацию во всех коммуникациях.
Оптимальное количество писем, отправляемых вручную, — не более 1-2 в неделю, 4-5 в месяц (акции, промо).
Еще рекомендации от агентства:
провести эксперименты с новыми типами контента в рассылках;
создать механики для конвертации базы мобильных телефонов в email (для сокращения расходов на относительно дорогой канал sms).
Важно: в фармотрасли всегда действует множество законодательных ограничений. Они связаны и с продажей препаратов и с визуальной составляющей рекламных материалов. Ограничения стоит учитывать при разработке стратегии.
Этап 14. Запустить стратегию в работу!
Перед запуском стратегии еще раз уточняем KPI и обозначаем рекомендуемые показатели для отслеживания динамики.
Основные метрики:
заказы;
конверсии;
доход на письмо;
средний чек;
отписка.
Начинаем работать, анализируем коммуникации в процессе и по необходимости корректируем их, делаем выводы. CRM-стратегия для фармацевтического бренда должна отличаться более тщательной персонализацией и подробной сегментацией. Чем лучше бренд будет понимать потребности конкретного пользователя, тем легче мотивировать его на покупку.